Instance Verification Kit (IVK)
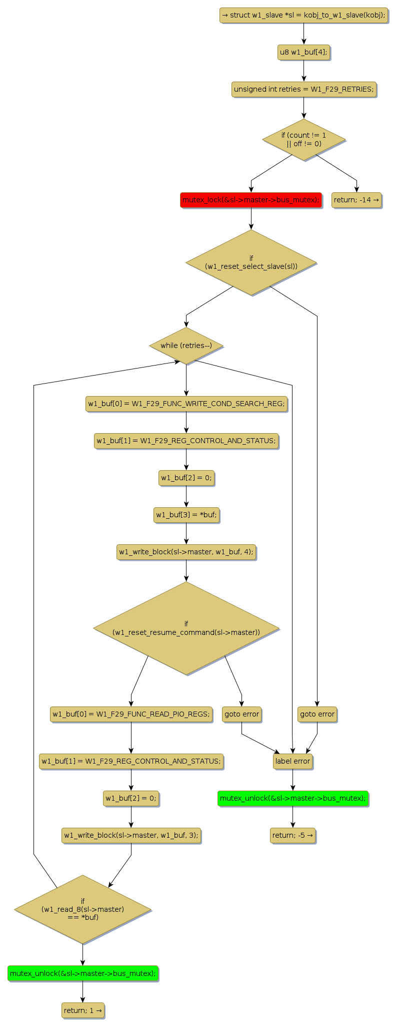
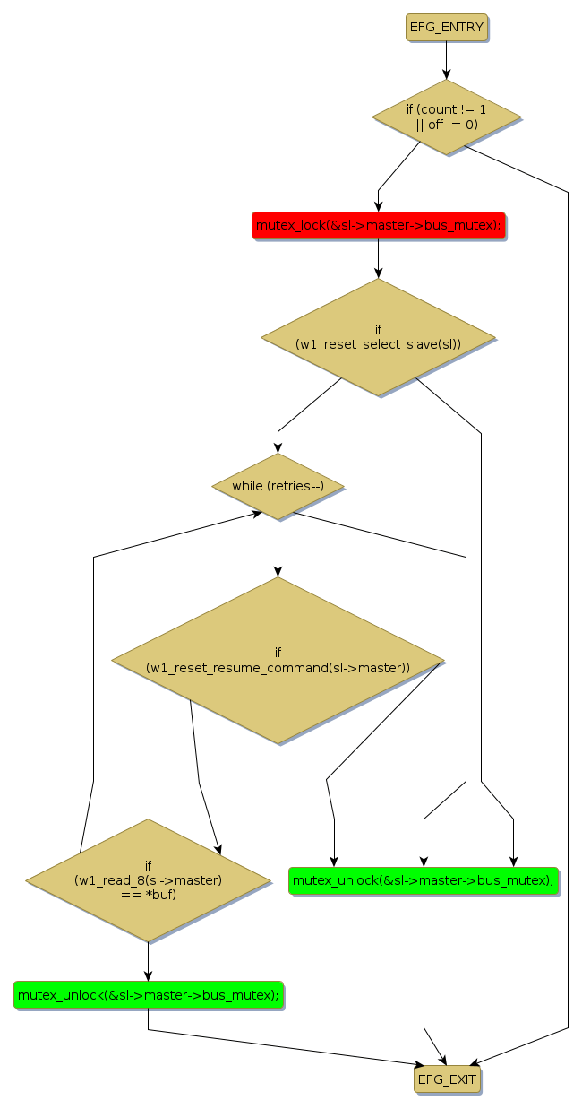
mutex lock @ [7424+35+/linux-3.19-rc1/drivers/w1/slaves/w1_ds2408.c]
Instance Signature: bus_mutex
|
The Matching Pair Graph:
|
|
Function Name
|
Control Flow Graph (CFG)
|
Events Flow Graph (EFG)
|
Source Correspondence
|
|
status_control_write
|
|
|
[7123+20+/linux-3.19-rc1/drivers/w1/slaves/w1_ds2408.c]
|